银行 【深度】民营银行十年浮沉
【深度】民营银行十年浮沉
JM金融
2024/12/05
1328
时间回到十年前。
在2014年12月16日完成工商注册后,腾讯等主导的微众银行官网在28日低调上线,用户需要用手机扫码才能看到这家银行的微主页。根据微主页的介绍,这家银行的slogan是“科技、普惠、连接”,主要定位于向用户提供个人消费金融服务。
民营银行的大幕由此拉开,“微众银行一小步,金融改革一大步”的说法流传开来。人们希望,民营银行的设立不仅仅是机构类型、机构数量的简单增加,更希望民营银行成为银行业乃至金融业的一条“鲶鱼”,倒逼传统金融加速变革。
时至今日,民营银行落地已十年,目前民营银行一共有19家。十年来,通过数字化赋能等方式,民营银行走出了一条不同于传统银行的差异化道路,有效弥补了小微金融服务的短板,民营银行的资产规模和盈利能力也实现增长。
根据企业预警通统计显示,截至2023年末民营银行总资产约2万亿元,净利润超200亿元。但在整个银行业版图中,民营银行的占比并不高,总资产、营收、净利润占比均不足1%。
站在新的起点,需要总结过去的经验,探寻民营银行的未来方向,为此需要把时间拉长、把视角放宽。实际上,早在上世纪90年代中期,关于设立民营银行的呼吁就此起披伏,至今已三十载。
但随之而来的问题是,为什么民营银行一直到2014年才设立?(1996年成立的民生银行虽然主要由民企持股,但创始人不认为其为民营银行,官方则将其归类为股份行)紧接着的问题是,为什么2015年-2020年间民营银行陆续设立且一些民营银行已探索出特色化的路径,但2020年后却戛然而止,至今未有新增?
究其原因,民营银行的设立与暂停不仅仅是民营银行自身的事,更和经济金融体制改革、金融风险化解、金融开放等高度相关,民营银行的30年也是半部金融史:
由于国有大型银行才是改革重点、存款保险制度未建立,所以民营银行直到2014年才设立。事实上,首批试点银行批量设立的2015年正是《存款保险条例》实施的那一年。有了存款保险,名不见经传的民营银行才能从储户吸收到存款,才有了和其他类型银行竞争的基础。

(某民营银行存款页面,特别标识“存款保险 保障存款安全”)
由于近年来个别金融机构风险暴露甚至被民营控股股东“掏空”以及国有大行可以完成服务民企、小微企业等重大战略任务,高层对大行、中小银行的定调出现显著变化,尤其前者导致决策层对新设民营金融机构更加谨慎。
随着国有大行的下沉,包括民营银行在内的中小银行面临着更大的压力。此外,民营银行还面临着存贷两端持续承压、发展定位趋同等问题,部分民营银行可持续经营能力下降,各方也高度关注民营银行的下一步。
“不管大行怎么行动,我们的压力都存在。民营银行成立以来,可以说从一个困难走向另一个困难,困难是常态,关键是做好自己。”一位民营银行高管称,“小银行不能追求大而全,要小而美,小而精。”
民营银行为何姗姗来迟?
改革开放后,中国经济体制发生重大变化,所有制界限被打破。1984年10月召开的十二届三中全会指出发展全民所有制经济的同时,决不应限制和排斥其他经济形式和经营方式的发展。
一个月后,国务院特批了第1家私营企业。这一年,中国涌现了一批具有代表性的企业和企业家,如柳传志与联想、张瑞敏与海尔、王石与万科等,1984年因此也被称为中国民营企业元年。
民营企业开始陆续进入农业、制造业、轻工业等各领域,对金融服务的需求越来越强,客观上要求建立专门为个体、私营企业服务的银行。毕竟当时四大专业银行服务对应领域,比如农行专注于服务农业,建行专注于服务基建行业。
“借贷无门是当前民营企业发展中面临的很重要的问题,我愿意与大家一起做几件事,可以办一家银行,着重帮助民营企业融资。”1993年10月,刚当选工商联执委会主席的经叔平在工商联大会上表示。
于是经叔平向中央写信,建议成立一家以民营企业投资为主的股份制商业银行。1995年5月,国务院批复同意设立民生银行。批复还提出,民生银行根据国家的有关法律、法规和方针政策筹集融通资金,主要为民营工商企业服务。
1996年1月,民生银行挂牌运作,经叔平出任首任董事长,其85%的股本来源于非国有企业。时至今日,民生银行的股本也是民营企业且高度分散,前十大单一持股股东合计持股比例为44.82%。
但经叔平仍然强调,民生银行并非“民营银行”,而是“首家主要由非国有制企业入股的全国性股份制商业银行”。一些经济学家认为,虽然民生银行的股本金来自于民营企业,但管理层几乎全部由政府任命,因此并非纯粹的民营银行,日后民生银行则归入股份行之列。
2001年中国加入WTO后,金融业要向外资开放,外资银行可在境内经营人民币业务,因此一些经济学家再度建议,应同时对内资开放银行业,做到一视同仁。他们组织出版了《民营银行200问》一书,力陈组建民营银行的必要性——促进竞争,加速金融体制变革,同时加大对民营中小企业的支持。
当时有报道称,在中国加入WTO时,中国将会有四家私营银行开业,这四家银行已完成可行性研究,只待金融当局开“绿灯”,但最终并无下文。
究其原因,一方面,国有大型商业银行改革才是当时金融改革的重点。2002年末四大行不良贷款1.7万亿,不良贷款率高达21.4%;平均资本充足率为4.4%,如果按照审慎监管标准,平均资本充足率实际为负数,四大行已陷入严重资不抵债的境地。
为此,中国以动用外汇储备注资为主线、以成立的中央汇金公司为操作平台,然后再进行财务重组和股份制改造,四大行在2004-2010年相继上市,中国金融业整体抗风险能力增强,并经受住了国际金融危机的冲击。
另一方面,中国尚未建立存款保险制度。从国际经验看,建立存款保险制度是发展民营银行的重要前提——如果没有存款保险,存款人都倾向于选择大银行,民营银行就很难生存。
“我国要放宽准入许可、放松对民营股东的限制,就要考虑可能出现的风险或退出问题。小机构在发展过程中难免存在质量良莠不齐的情况,如果风险处置机制和监管力量不到位,可能会形成新的风险隐患。”时任央行金融稳定局局长的宣昌能2015年在一篇文章中表示。
宣昌能还指出,通过出台存款保险制度,对不同经营质量的金融机构实行差别费率,并采取及时纠正措施,有利于促进形成一个有效竞争、可持续发展的小金融机构体系。
早在1997年中国央行就已开始研究存款保险制度,但只有包括四大行在内的银行改革成功后,存款保险制度才转向操作方案的设计,因为银行改革不仅能补充资本,更能改善公司治理结构,由此实现对金融机构的硬约束。
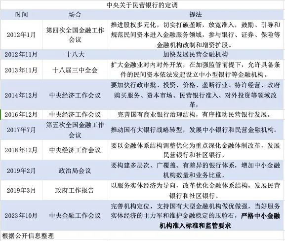
在此基础上,2012年1月召开的第四次全国金融工作会议提出,要抓紧研究完善存款保险制度方案,择机出台并组织实施。三年后,《存款保险条例》实施,标志着中国存款保险制度正式建立。
十年探索两极分化
在提出“择机出台存款保险制度方案”的同时,第四次全国金融工作会议还表示“要切实打破垄断,放宽准入,鼓励、引导和规范民间资本进入金融服务领域”。
2013年11月召开的十八届三中全会提出“扩大金融业对内对外开放,在加强监管前提下,允许具备条件的民间资本依法发起设立中小型银行等金融机构”。
换言之,金融放开的领域不止银行,证券、保险、基金、金融租赁等领域也向民营资本开放。当然这其中,民营银行的设立备受各方关注,这一任务落在了原银监会的肩上。
2014年3月,原银监会公布了国务院批准的首批五家民营银行试点名单,正式启动试点工作。9个月后,微众银行正式开业,拉开了民营银行设立的大幕。温州民商银行、天津金城银行、浙江网商银行、上海华瑞银行则在2015年开业。
“民营资本进入银行,法律上本身没有障碍,实践中也已经比较普遍,主要是通过兼并重组和在银行改制、改造的过程中进入。真正由民营资本发起设立还比较少,真正自担剩余风险的并不多。”原银监会主席尚福林当时在一次访谈中表示。
在此之前,民营资本已广泛参与城商行、农村信用社、股份行和信托公司等金融机构的增资扩股和重组改制。据统计,截至2014年末,民间资本参与组建农商行758家,数量占比达85%;参股城商行134家,占比达56%;重组信托公司33家,占比达45%以上。
其特点是民间资本作为财务投资者进入。因此,民营银行首批试点获批并陆续开业意义非凡,这意味着民营资本摆脱了长期仅仅作为财务投资者的属性,一举获得了与国有资本同等的国民待遇。
尚福林介绍,试点主要是试行自担风险的新机制:一是让资本说话的公司治理机制,二是让资本决策的经营管理机制,三是让资本所有者承担风险损失的市场约束机制。“此前我们在这些方面还缺乏经验,为了防止整体试错,所以还是要通过试点积累经验,逐步推开。”
据界面新闻记者统计,在首批5家民营银行陆续开业后,2016年、2017年分别有3、9家民营银行开业,2019年、2020年各有一家民营银行开业,目前民营银行一共19家,成为和国有大行、股份行、城商行、农商行、外资行并列的一类商业银行,在中国金融体系中占据一席之地。不过,民营银行资产、营收、利润占商业银行的比重均不足1%。

开业以来,民营银行结合股东优势、区域禀赋等探索出多种发展模式,在服务小微、民营企业的过程中发挥了重要作用。由于没有线下网点,大部分民营银行定位于互联网和数字化发展方向,如众邦银行定位“互联网交易银行”,苏商银行定位于“科技驱动的O2O银行”。
“数字技术是苏商银行高效服务民营中小微企业的法宝,成本低,效率高。成立7年来,苏商银行已累计服务民营企业客户近300万户,快捷投放纯信用贷款4000多亿元,户均仅9万元。”苏商银行董事长黄金老11月16日在货币金融圆桌会议•2024秋暨“金融支持民营经济高质量发展”研讨会上表示。
再如微众银行发布的《2023年可持续发展报告》称,截至2023年末该行已累计服务个人客户近4亿,累计授信小微企业超140万家。
在此过程中,民营银行资产规模和盈利能力也实现增长,抗风险能力稳步提升。据界面新闻记者统计,民营银行总资产由2019年的0.9万亿元增长至2023年的2万亿元;净利润由2019年的82亿元增长至2023年的204亿元。
从资产质量看,截至2023年末,民营银行不良贷款率1.55%,略低于行业的平均水平,也低于城商行、农商行。央行金融机构评级则显示,2023年二季度城商行、农村金融机构、村镇银行高风险机构数量分别为14家、191家、132家,而民营银行无高风险机构。
上海金融与发展实验室首席专家曾刚表示,在更高的净息差下,风险成本表现还优于行业平均,表明民营银行借助数字技术和场景所构建起的风控体系,已成为其核心竞争力的重要组成部分。
从民营银行内部看,“二八效应”显著,微众银行、网商银行遥遥领先于其他民营银行。企业预警通数据显示,2023年微众银行、网商银行资产合计约万亿,占全部民营银行的一半;二者营业收入、净利润合计分别为581亿元、150亿元,分别占全部民营银行的65%、70%。

“虽然近年来,社会上也有一些声音反映国内民营银行发展存在的问题和不足。但实际上,我们在近年来的实践当中,走出了一条稳健的民营银行发展道路,总体上还是成功的,试点成效还是明显的。”尚福林在2021年发表的一篇文章中表示。
为何民营银行没有再增加?
在2015年6月的一场发布会上,尚福林披露,当时申请设立民营银行的数量已有40多家,但目前仅成立19家,换言之至少还有21家民营银行没有获批。从时间段看,2020年之后再无新的民营银行成立。这背后又发生了什么?
据界面新闻记者梳理,在2012年-2019年的各种高层会议、官方文件中,支持民营金融机构发展是主基调,比如2017年召开的第五次全国金融工作会议提出“推动国有大银行战略转型,发展中小银行和民营金融机构”。
这一思路延续到2019年。2019年2月,中央政治局就完善金融服务、防范金融风险举行第十三次集体学习,学习的主题是金融供给侧改革。会议明确提出,要增加中小金融机构数量和业务比重。
当时一个朴素的观点仍是中国金融主要还是为大企业服务,而对于广大的中小微企业、民营经济等这些更需要资金及金融服务的主体服务严重不足。因为国有银行和大银行只会服务大企业和国企,所以需要小银行、民营银行。
2018年9月,在央行、全国工商联组织的“民营企业和小微企业金融服务座谈会”上,PPP概念股东方园林董事长何巧女向时任央行行长易纲直言:“现在民营企业太难了,如果易纲行长给我批一个银行,我一定拯救那些企业于血泊之中,一个一个地救。”但次年东方园林就暴雷了。
当时倒下的不止东方园林,多个民营资本集团也在2019年前后爆发风险,但它们控股了银行、证券、保险、信托等多类金融机构,导致风险外溢,一些金融机构还被股东“掏空”。
以包商银行为例,《央行金融稳定报告(2021年)》披露,从1998年开始,明天系陆续通过增资扩股和受让股权等方式不断提高其在包商银行的股权占比,截至2019年5月末持股近九成。在控股包商银行期间,明天系通过虚构业务,以应收款项投资、对公贷款、理财产品等多种交易形式,共占用包商银行资金逾1500亿元,占包商银行资产总规模近30%。
“金融机构是资金密集型企业,入股或控制金融机构往往可以获得融资便利。在国内外金融发展历程中,部分股东或实际控制人违规入股或控制金融机构,套取资金,最终造成金融风险累积的情况时有发生。”央行在报告中指出,“问题股东违规控制金融机构的目的就是将其变为不受限制的‘提款机’”。
实际上,相关问题的讨论在上世纪90年代就已出现。当时支持设立民营银行的学者很多,反对的也不少,理由之一就是民营企业可能从控股的银行违规获取贷款。而2019年以来,个别民营资本“掏空”金融机构的做法可能让决策层对新设民营金融机构更加谨慎。
另一理由是,国有商业银行分支机构延伸到县城和乡镇,只要适当改革,它们同样可以服务好小微。这一争论在2019年以后也有了定论。
2019年政府工作报告首度提出“国有大型商业银行小微企业贷款增长30%以上”,当年国有大行超额完成了目标,此后几年也保持着30%左右的增速。
据界面新闻记者统计,2023年末六大行普惠小微贷款余额合计11.5万亿元。其中,工行、农行、建行余额在2.2万亿元以上,已超过民营银行整个行业的资产规模,且贷款利率更低、不良率也保持在较低水平。
在此背景下,高层对大行、中小银行的定调出现显著变化。去年召开的中央金融工作会议提出,支持国有大型金融机构做优做强,当好服务实体经济的主力军和维护金融稳定的压舱石,严格中小金融机构准入标准和监管要求。

中央金融办常务副主任王江解读时指出,要推动中小金融机构兼并重组、实现减量提质,立足当地开展特色化经营,防止无序扩张。
近年来中小银行兼并重组的案例显著增加,法人机构数量大幅减少:从2019年到2024年6月,城商行、农村金融机构、村镇银行减少了165家。今年下半年裕民银行30%的股份转让给江西国资后,裕民银行是否还定位于民营银行有待进一步观察。
目前裕民银行尚未披露该行2023年年报,该行也成为19家民营银行中唯一一家没有发布2023年经营数据的银行。据前股东的相关公告,2023年前三季度裕民银行亏损2.42亿元。
这从一个侧面反映出民营银行面临的挑战,包括存贷两端持续承压、资本补充渠道不足、发展定位趋同等,由此导致部分民营银行可持续经营能力下降。
曾刚认为,要实现民营银行高质量发展任重而道远,需要从监管政策优化和提升银行经营管理能力两个层面进行积极探索,前者的方向包括实施差异化资本监管要求等。
曾刚还表示,民营银行应坚持差异化发展战略,充分发挥机制灵活、决策效率高等优势,走普惠化、特色化道路。根据自身情况,探索差异化发展模式,优化业务结构,发展资本节约型业务,如绿色金融、科技金融等。

免责声明:本文、图片均转载网络,版权归原作者所有,如有侵权请联系删除。

在线客服
您好,欢迎使用2138cn太阳集团城在线服务
在线时间:09:00~18:00
在线咨询
服务热线:0512-36606275 / 17768080505
电话咨询

0512-36606275
17768080505

邮箱

CDG-Marketing@chinadatagroup.com

投诉与建议
*姓名
*电话
公司名称
部门
*留言内容